Page 1 of 1
Bluetooth zeitversetzt aktivieren im Auto
Posted: 27 Mar 2018 07:54
by polopauli
Liebe Community,
ich habe erst seit Kurzem Automagic installiert und benötige von euch Hilfe zu folgendem Problem:
Ich habe im Auto ein 2. Smartphone platziert, welches ich für die Sync der Fahrzeuginfos über Bluetooth verwende (Mercedes Me Adapter).
Es soll aber mein 1. Smartphone also das Hauptsmartphone sich per Bluetooth Car Autopairing verbinden zur Telefonie + Multimedia.
Daher müsste sich mein 2. Smartphone etwas zeitversetzt per Bluetooth über den Mercedes Me Adapter einloggen.
Leider kann ich das über Mercedes Comand nicht einrichten, dass sich immer das definierte Hauptsmartphone immer verbindet.
Wie stelle ich in Automagic ein, dass Bluetooth sich bei meinem 2. Smartphone etwas zeitversetzt (10-20 Sekunden würden ausreichen) einschaltet und wenn das Auto abgeschlossen wird dann Bluetooth wieder deaktiviert wird? Das 2. Smarthone ist per USB Ladekabel am Auto angeschlossen.
Folgendes habe ich versucht einzurichten:

- Screenshot_20180327-094644.png (81.04 KiB) Viewed 16142 times
Danke vorab für eure Unterstützung und viele Grüße.
Re: Bluetooth zeitversetzt aktivieren im Auto
Posted: 27 Mar 2018 14:58
by Desmanto
I only understand vaguely from the google translate. But it seems you want secondary phone to connect to your car's bluetooth. Sync all the data and disconnect. Then the main phone connect for the rest of the time. The problem is your main phone steal the connection from the first time, thus the secondary phone can't connect anymore.
If that so, you can use disconnect with timer in main phone. It seems your main phone bluetooth is always on. So you can add a trigger at the main phone when bluetooth is connected to your car, then immediately disconnect from it and wait for let say for 30 seconds.
Your secondary phone probably started by the starting the car. It will charge the phone thus provide the event to trigger Power Connected. Use sleep 5 seconds and try to connect to your car's bluetooth. Check if Bluetooth is now connected, if not, then loopback to sleep 5 seconds dan retry again until it is connected. If it is connected already, give a sound or any notification to let you know. Use sleep 10 seconds (or enough time) to let it sleep while waiting it to sync all the data. After finished, disconnect and turn off the secondary phone bluetooth.
At the main phone, you can also use the same loop after the 30 seconds, to try to connect to the car's bluetooth. If failed, sleep 5 seconds and repeat again until connected. Just remember to set the flow execution policy to "skip". After connected, you can continue your flow, let's say play a song or read an audiobook.
This flow will make your main phone, everytime connect to the car's bluetooth, will immediately disconnect, sleep 30 seconds before reconnect back. That's the time given to the secondary phone to its job.
Re: Bluetooth zeitversetzt aktivieren im Auto
Posted: 03 Apr 2018 13:00
by polopauli
Hi Desmanto,
thats correct.
Thanks a lot !
I also tried your described solution but its not working...
Is it possible sending me a screenshot regarding the settings?
Thanks!
Re: Bluetooth zeitversetzt aktivieren im Auto
Posted: 03 Apr 2018 16:51
by Desmanto
It depends on your bluetooth device, so you have to test it.

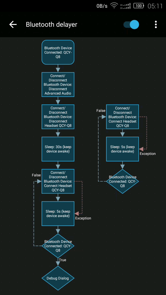
- Bluetooth delayer.png (109.24 KiB) Viewed 16043 times
The main flow for you main phone is at the left. I got 2 disconnect, as I test it with my bluetooth headset, which is connected to phone and media (Headset and A2DP). Sleep for 30 seconds (waiting for second phone). Try to connect back to the headset, sleep for 5 seconds, check if connected. If connected, go to the main action (I just put Debug Dialog). If not connected, try to connect again.
The flow at the secondary, use the power connected trigger. You probably need to add sleep for several seconds, waiting the car's bluetooth to be ready. The keep the same looping as shown at right. True go to the sync data or anything your secondary phone need to do. End it with disconnect.
As you can see I have two connections from Connect to sleep 5s. Because when the bluetooth device is not ready, sometimes it produce exception error. So I catch it using the same sleep, simply change the connection to exception and add the same one.
Re: Bluetooth zeitversetzt aktivieren im Auto
Posted: 05 Apr 2018 15:51
by polopauli
Hi Desmonto,
thanks a lot.
How can I set the false and exception options ?
Re: Bluetooth zeitversetzt aktivieren im Auto
Posted: 05 Apr 2018 16:44
by Desmanto
Create it first and tap the connection to change the connection type.
Here is the step, picture is read left to right, top to bottom.

- Exception False.png (409.55 KiB) Viewed 16000 times
Re: Bluetooth zeitversetzt aktivieren im Auto
Posted: 05 Apr 2018 19:31
by polopauli
Fantastic! Thanks a lot!